1. 简介

Go 具有强大的兵法能力,可以通过 go 关键字创建大量的协程(goroutine),帮助程序快速执行各种任务。而协程的调度是通过 GMP调度器来控制和调度的。

1.1 协程

在计算机系统中,进程是应用程序的启动实例,每个进程都有独立的内存空间,不同进程通过进程间通信方式来相互通信。而线程则是从属于进程,每个进程包含一到多个线程,线程是 CPU 调度的基本单位,由操作系统控制调度,多个线程之间可以通过共享内存的方式来相互通信。

而协程则可以理解为一种轻量级的线程,协程不受操作系统调度,而是由应用程序提供调度器,按照调度策略把协程调度到线程中去运行,从操作系统看来则是一个线程在执行中的黑盒行为。当多个线程在并发调用时,系统上下文切换开销将会变大,而协程间的切换是在用户态进行的,可以大大减少上下文切换的开销。线程的内存占用是 MB 级别,而协程的内存占用仅是 KB 级别,初始化为 8KB,最大可扩张至 1GB,内存消耗远比线程要小。

Go 原生支持协程,在 Go 中的协程称为 goroutine,使用 go 关键字即可创建协程。

1.2 GMP调度器

Go 使用 GMP调度器对协程进行调度,将它们分配至 CPU 上去执行。GMP调度器的三个核心概念分别为 G、M、P。

G 指的是 goroutine,也就是协程,也可以看做是待执行的任务。每个 goroutine 都有自己独立的栈存放当前的运行内存及状态,在被 CPU 调度和结束调度时,会将 CPU 寄存器的值读取和写回 G 结构体中的对应成员变量。

M 指的是 machine,等同于操作系统中的线程,由操作系统的调度器进行调度和管理。每个工作线程都有唯一的一个 M 结构体的实例对象与之对应,M 结构体对象除了记录着工作线程的诸如栈的起止位置、当前正在执行的Goroutine 以及是否空闲等等状态信息之外,还通过指针维持着与 P 结构体的实例对象之间的绑定关系。

P 指的是 processor,表示一个虚拟的处理器,可以把它看作在线程上运行的本地调度器,它代表 M 运行 G 所需要的资源,这里并不指代 CPU。P 的数量默认值等于 CPU 的核心数,但可以通过环境变量 GOMAXPROCS 修改。每个 G 要想真正运行起来,首先需要被分配一个 P,然后这个 P 还需要绑定到一个 M 上。

GMP调度器就是运行时在用户态提供的多个函数组成的一种机制,目的是高效地调度 G 到 M 上去执行。

2. 调度模型的设计思想与演进

2.1 传统多线程

在现代操作系统中,为了提高并发处理任务的能力,一个 CPU 通常会运行多个线程,由操作系统通过调度器对多个线程进行创建、切换、销毁,这些操作的开销通常比较大。在高并发的情况下,大量线程的创建、切换、销毁会占用大量内存,浪费较多的 CPU 时间在非工作任务的执行上,对程序并发处理事物的能力造成影响。用户创建的线程和系统线程是 1:1 的关系。

  1. 一个内核线程的大小通常达到 1M,需要分配内存来存放用户栈和内核栈的数据
  2. 在一个线程执行系统调用,如发生网络请求或文件读写时,不占用 CPU,需要及时让出 CPU 给其他线程执行,会发生线程间的切换
  3. 线程在 CPU 上进行切换时,需要保持当前线程的上下文,将待执行的线程上下文恢复到寄存器,需要向操作系统内核申请资源,以及发生内核态和用户态的切换

2.2 GM模型

在 Go 的早期版本,将线程分为了两层概念:线程 M(machine)和协程 G(goroutine),它们分别处于内核空间和用户空间。

M 是内核线程,是操作系统控制 CPU 调度的基本单元。

G 是轻量级用户态的协程,代表了一段需要被执行的代码的封装,每个 G 都有自己独立的栈存放程序的运行状态,初始分配内存大小仅为 2KB,并且可以按需扩缩容,最大可以去到 1GB。

在早期的调度器,一个 Go 程序只有一个 M 线程。在将传统线程拆分为 M 和 G 之后,为了充分利用轻量级协程 G 的低内存占用和低切换开销的优点,会在当前的 M 上绑定多个 G,当前运行中的 G 执行完成后,调度器就将当前 G 切换,并将其他可以运行的 G 放入 M 去执行。用户创建的协程和系统线程是 N:1 的关系。

这个方案的优点是用户态的 G 可以快速低成本地切换,不会陷入内核态。缺点是无法充分利用多核 CPU 的硬件能力,且 G 阻塞会导致与其绑定的 M 阻塞,其它 G 也无法执行。

为了解决这些不足,Go 后来发展成了多线程调度器。

在新的调度器中,有多个 M 对应多个 G,利用了多核 CPU 提升并发处理能力。但这个方案也有缺点:

  1. 全局锁和中心化状态带来锁竞争,导致性能下降
  2. 每个 M 都能执行任意可执行状态的 G,M 频繁地和 G 交接,导致额外开销
  3. 每个 M 都需要处理内存缓存,导致大量内存占用,并影响数据局部性
  4. 系统调用频繁阻塞和解除阻塞线程,增加了额外开销

2.3 GMP模型

为了解决多线程调度器的问题,Go 在已有的G、M基础上,引入了P(processor),构建了目前的 GMP 调度模型。用户创建的协程和系统线程是 M:N 的关系。

P 代表了一个虚拟的处理器,它维护一个局部可运行的 G 的队列,可以通过 CAS 的方式无锁访问。每个 G 想要运行起来,需要被分配到一个 P。工作线程 M 会优先使用自己的局部运行队列中的 G,只在必要时才会访问全局运行队列,大大减少了锁冲突,提高了大量 G 的并发性。

下图就是 GMP模型的整体架构。可运行的协程 G 是通过处理器 P 和线程 M 绑定起来的,GMP 调度器负责调度 G 到 M 上去执行,主要在用户态运行。而 M 的执行是由操作系统的调度器将线程分配到 CPU 上实现的,在内核态运行。

在操作系统看来,运行在用户态的 Go 程序只是一个请求和运行多个线程 M 的普通进程,操作系统并不会直接跟上层的 G 打交道。

之所以不直接将 P 的本地队列放到 M 上,而是要放到 P 上,是为了在某个线程 M 阻塞时,可以将和它绑定的 P 上的 G 转移到其它线程 M 去执行。如果 G 时直接绑定到 M 上的,那么当 M 阻塞时,它拥有的 G 就无法转移到其它 M 去执行了。

GMP模型有以下几点核心思想:

  1. 尽可能服用线程 M:避免频繁的线程创建和销毁;
  2. 利用多核并行能力:限制同时运行的 M 线程数,数量一般等于 CPU 核心的数量,这个数量可以通过设置 GOMAXPROCS 来指定。没有找到 P 的 M 会放入空闲 M 列表,没有找到 M 的 P 也会放入空闲 P 列表;
  3. Work Stealing 任务窃取机制:M 优先执行绑定的 P 上的本地队列中的 G,如果本地队列为空,则从全局队列中获取 G,也可以从其它 M 偷取 G 来运行;
  4. Hand Off 交接机制:当 M 阻塞时,会将 M 上的 P 的运行队列交给其它 M 执行;
  5. 基于协作的抢占机制:每个 G 运行 10ms 就要让出 M,交给其它 G 去运行,防止新创建的 G 一直获取不到 M 执行造成姐的问题;
  6. 基于信号的真抢占机制:Go 1.14 引入了基于信号的抢占式调度机制,能够解决 GC 垃圾回收和栈扫描时存在的问题;

下面我们来看下,一次 go func() 语句创建一个协程并执行,所经历的调度流程。

  1. 通过 go func() 创建了一个 G
  2. 新建的 G 会先尝试保存到一个 P 的本地队列,如果已经满了则放入全局队列中
  3. M 会从绑定的 P 的本地队列中取出一个可执行的 G 来执行,如果 P 的本地队列为空,则尝试从全局队列取 G,或者其他 P 的本地队列中偷取 G
  4. 一个 M 调度 G 执行的过程是一个循环机制
  5. 当 M 执行某个 G 发生了系统调用或其他阻塞操作,M 会阻塞,如果当前有一些 G 正在执行,调度器会把这个线程 M 从 P 摘除,在创建新的线程来服务这个 P
  6. 当 M 的系统调用结束时,这个 G 会尝试获取一个空闲的 P 放入其本地队列中。如果获取不到 P,这个线程 M 就会变成休眠状态,放入休眠线程队列,这个 G 则放入全局队列
  7. 当 G 调用结束后,会把这个 G 销毁掉

3. 调度场景

下面通过几张图片描述一下 GMP 调度器的一些调度场景,更直观地展示 GMP 是如何保证公平性和可扩展性,提高并发效率,以及一些机制和策略。

3.1 创建G

正在 M1 上运行的 P,有一个 G1。通过 go func() 创建 G2 后,为了局部性,G2 会被优先放入 P 的本地队列。

3.2 G运行完成

M1 上的 G1 运行完成后(调用 goexit() 函数),M1 上运行的 G 会切换为 G0,然后从 M1 绑定的 P 的本地队列中获取 G2 来执行。

G0 负责调度协调的切换(运行 schedule() 函数),是程序启动时,线程 M(也叫 M0)的系统栈表示的 G 结构体,负责 M 上 G 的调度。

3.3 G个数大于本地队列长度

P 的本地队列最多能存 256 个 G,这里以最多能存 4 个为例说明。

正在 M1 上运行的 G2 要通过 go func() 创建 6 个 G。在前 4 个 G 放入 P 的本地队列中后,由于本地队列已满,创建第 5 个 G(G7)时,会将 P 的本地队列中前一半和 G7 一起打乱顺序放入全局队列中,P 的本地队列剩下的 G 则往前移动。然后创建第 6 个 G(G8),这时 P 的本地队列还未满,将 G8 放入本地队列中。

3.4 M的自旋状态

创建新的 G 时,运行的 G2 会尝试唤醒其它空闲的 M 绑定 P 去执行,如果 G2 唤醒了 M2,M2 绑定了一个 P2,会先运行 M2 的 G0。

这时候的 M2 没有从 P2 的本地队列中找到可用的 G,会进去自旋状态(spinning),处于自旋状态的 M2 会尝试从全局空闲线程队列里获取 G,放入 P2 的本地队列去执行。

获取的数量计算公式如下,每个 P 应该从全局队列承担一定数量的 G,但又不能太多,要给其他 P 留一些,提高并发执行的效率。

n = min(len(globrunqsize)/GOMAXPROCS + 1, len(localrunsize/2))

3.5 任务窃取机制

一个处于自旋状态的 M 会尝试先从全局队列寻找可运行的 G,如果全局队列为空,则会从其他 P 偷取一些 G 放到自己绑定的 P 的本地队列,数量是那个 P 运行队列的一半。

3.6 G发生阻塞

当 G2 发生系统调用进入阻塞,其所在的 M1 也会阻塞,进入内核状态等待系统资源。

为了提高并发运行效率,和 M1 绑定的 P1 会从休眠线程队列中寻找空闲的 M3 执行,以避免 P1 本地队列的 G 因为所在的 M1 进入阻塞状态而全部无法执行。

需要说明,如果 G 是进入通道阻塞,则该 M 不会一起进入阻塞,因为通道数据传输涉及内存拷贝,不涉及系统资源的等待。

3.7 G解除阻塞

当刚才进入系统调用的 G2 解除了阻塞,其所在的 M1 会重新寻找 P 去执行,优先会去找原来的 P。

如果找不到一个 P 进行绑定,则将解除阻塞的 G2 放入全局队列,等待其他的 P 获取和调度执行,然后将 M1 放回休眠线程队列中。

4. 源码分析

Go 的源码仓库地址:https://github.com/golang/go

4.1 数据结构与状态

4.1.1 G

G 的数据结构定义在 Go 源码的 src/runtime/runtime2.go 中。

type g struct {
	stack         stack      // 描述了当前 Goroutine 的栈内存范围 [stack.lo, stack.hi)
	stackguard0   uintptr    // 用于调度器抢占式调度
	_panic        *_panic    // 最内侧的 panic 结构体
	_defer        *_defer    // 最内侧的 defer 延迟函数结构体
	m             *m         // 当前 G 占用的线程,可能为空
	sched         gobuf      // 存储 G 的调度相关的数据
	atomicstatus  uint32     // G 的状态
	goid          int64      // G 的 ID
	waitreason    waitReason // 当状态status==Gwaiting时等待的原因
	preempt       bool       // 抢占信号
	preemptStop   bool       // 抢占时将状态修改成 `_Gpreempted`
	preemptShrink bool       // 在同步安全点收缩栈
	lockedm       muintptr   // G 被锁定只能在这个 m 上运行
	waiting       *sudog     // 这个 g 当前正在阻塞的 sudog 结构体
	......
}

主要字段如下:

  • stack:描述了当前协程的栈内存范围 [stack.lo, stack.hi)
  • stackguard0:用于调度器抢占式调度
  • _defer 和 _panic:记录这个协程最内侧的 panic 和 defer 结构体
  • m:记录当前 G 占用的线程 M,可能为空
  • sched:存储 G 的调度相关的数据
  • atomicstatus:表示 G 的状态
  • goid:表示 G 的 id,对开发者不可见

sched 字段的结构体为 runtime.gobuf,会在调度器将当前 G 切换离开 M,以及将当前 G 进入 M 执行时用到,栈指针 sp 和程序计数器 pc 用于存放和恢复寄存器中的值,改变程序执行的指令。

type gobuf struct {
	sp  uintptr  // 栈指针
	pc  uintptr  // 程序计数器,记录G要执行的下一条指令位置
	g   guintptr // 持有 runtime.gobuf 的 G
	ret uintptr  // 系统调用的返回值
	......
}

atomicstatus 字段储存当前 G 的状态,枚举如下:

const (
	// _Gidle 表示 G 刚刚被分配并且还没有被初始化
	_Gidle = iota // 0
	// _Grunnable 表示 G  没有执行代码,没有栈的所有权,存储在运行队列中
	_Grunnable // 1
	// _Grunning 可以执行代码,拥有栈的所有权,被赋予了内核线程 M 和处理器 P
	_Grunning // 2
	// _Gsyscall 正在执行系统调用,拥有栈的所有权,没有执行用户代码,被赋予了内核线程 M 但是不在运行队列上
	_Gsyscall // 3
	// _Gwaiting 由于运行时而被阻塞,没有执行用户代码并且不在运行队列上,但是可能存在于 Channel 的等待队列上
	_Gwaiting // 4
	// _Gdead 没有被使用,没有执行代码,可能有分配的栈
	_Gdead // 6
	// _Gcopystack 栈正在被拷贝,没有执行代码,不在运行队列上
	_Gcopystack // 8
	// _Gpreempted 由于抢占而被阻塞,没有执行用户代码并且不在运行队列上,等待唤醒
	_Gpreempted // 9
	// _Gscan GC 正在扫描栈空间,没有执行代码,可以与其他状态同时存在
	_Gscan          = 0x1000
	......
)

主要状态有:

  • _Gidle:G 被创建但还未完全被初始化
  • _Grunnable:当前 G 可运行,正在等待被运行,当程序中的 G 非常多时,每个 G 就会有更多时间处于当前状态
  • _Grunning:当前 G 正在某个 M 上运行
  • _Gsyscall:当前 G 正在执行系统调用
  • _Gwaiting:当前 G 正在因为某个原因而等待
  • _Gdead:当前 G 完成了运行

G 从创建到结束的生命周期经历的状态变化如下图。

4.1.2 M

M 的数据结构定义在 Go 源码的 src/runtime/runtime2.go 中。

type m struct {
	g0       *g                // 持有调度栈的 G
	gsignal  *g                // 处理 signal 的 g
	tls      [tlsSlots]uintptr // 线程本地存储
	mstartfn func()            // M 的起始函数,go语句携带的那个函数
	curg     *g                // 在当前线程上运行的 G
	p        puintptr          // 执行 go 代码时持有的 p (如果没有执行则为 nil)
	nextp    puintptr          // 用于暂存与当前 M 有潜在关联的 P
	oldp     puintptr          // 执行系统调用前绑定的 P
	spinning bool              // 表示当前 M 是否正在寻找 G,在寻找过程中 M 处于自旋状态
	lockedg  guintptr          // 表示与当前 M 锁定的那个 G
	.....
}

主要字段如下:

  • g0:在 Go 程序启动之初创建,用来调度其他 G 到 此 M 上
  • mstartfn:M 的起始函数,也就是使用 go 语句创建协程指定的函数
  • curg:存放当前正在运行的 G 的指针
  • p:指向当前和 M 绑定的 P
  • nextp:暂存和 M 有潜在关联的 P
  • spinning:当前 M 是否处于自旋状态,也就是处于寻找 G 的状态
  • lockedg:与当前 M 锁定的那个 G,当系统把一个 M 和一个 G 锁定,就只能双方相互作用,不再接受别的 G

M 不存在记录状态的字段,M 的状态有以下几种:

  • 自旋中:M 绑定了一个 P,且正在从运行队列获取 G
  • 执行go代码中:M 绑定了一个 P,正在执行 go 代码
  • 执行原生代码中:M 未绑定 P,正在执行原生代码或处于阻塞的系统调用
  • 休眠中:M 未绑定 P,无待运行的 G,被添加到休眠线程队列

4.1.3 P

P 的数据结构定义在 Go 源码的 src/runtime/runtime2.go 中。

type p struct {
	status      uint32    // p 的状态 pidle/prunning/...
	schedtick   uint32    // 每次执行调度器调度 +1
	syscalltick uint32    // 每次执行系统调用 +1
	m           muintptr  // 关联的 m 
	mcache      *mcache   // 用于 P 所在的线程 M 的内存分配的 mcache
	deferpool   []*_defer // 本地 P 队列的 defer 结构体池
	// 可运行的 G 队列,可无锁访问
	runqhead uint32
	runqtail uint32
	runq     [256]guintptr
	// 线程下一个需要执行的 G
	runnext guintptr
	// 空闲的 G 队列,G 状态 status 为 _Gdead,可重新初始化使用
	gFree struct {
		gList
		n int32
	}
	......
}

主要字段如下:

  • status:P 的状态
  • runqhead、runqtail、runq:P 的本地队列,是一个长度为256的环形队列,储存着待执行的 G 的列表
  • runnext:线程下一个需要执行的 G
  • gFree:P 的本地队列中状态为 _Gdead 的空闲的 G,可重新初始化使用

status 字段的主要状态有:

  • _Pidle:P 没有运行用户代码或者调度器,运行队列为空
  • _Prunning:和 M 绑定,正在执行用户代码或调度器
  • _Psyscall:M 陷入系统调用,没有执行用户代码
  • _Pgcstop:和 M 绑定,当前处理器由于垃圾回收被停止
  • _Pdead:当前 P 已经不被使用

P 的各种状态转化关系如图:

全局队列的数据结构为 schedt,以及一些全局变量。

// src/runtime/runtime2.go
type schedt struct {
	lock         mutex    // schedt 的锁
	midle        muintptr // 空闲的 M 列表
	nmidle       int32    // 空闲的 M 列表的数量
	nmidlelocked int32    // 被锁定正在工作的 M 数量
	mnext        int64    // 下一个被创建的 M 的 ID
	maxmcount    int32    // 能拥有的最大数量的 M
	pidle        puintptr // 空闲的 P 链表
	npidle       uint32   // 空闲 P 数量
	nmspinning   uint32   // 处于自旋状态的 M 的数量
	// 全局可执行的 G 列表
	runq     gQueue
	runqsize int32        // 全局可执行 G 列表的大小
	// 全局 _Gdead 状态的空闲 G 列表
	gFree struct {
		lock    mutex
		stack   gList // Gs with stacks
		noStack gList // Gs without stacks
		n       int32
	}
	// sudog结构的集中存储
	sudoglock  mutex
	sudogcache *sudog
	// 有效的 defer 结构池
	deferlock mutex
	deferpool *_defer
	......
}

var (
	allm       *m     // 全局 M 列表
	gomaxprocs int32  // P 的个数,默认为 ncpu 核数
	ncpu       int32
	sched      schedt // schedt 全局结构体
	newprocs   int32
	allpLock   mutex  // 全局 P 队列的锁
	allp       []*p   // 全局 P 队列,个数为 gomaxprocs
	......
}

// src/runtime/proc.go
var (
	m0 m // 进程启动后的初始线程
	g0 g // 代表着初始线程的stack
)

4.2 启动函数

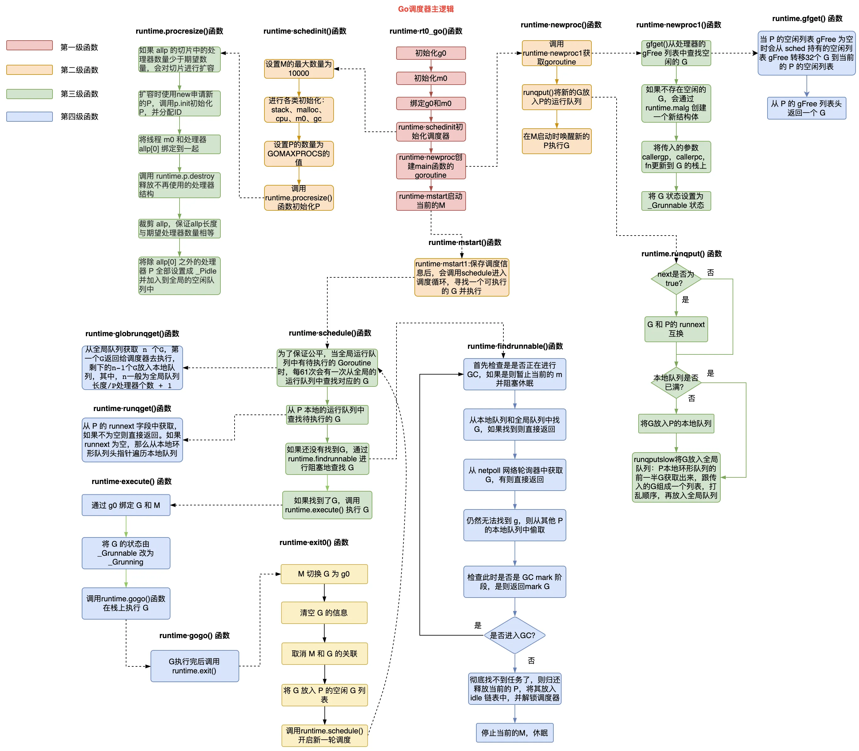
当 Go 程序启动时,Go 运行时 runtime 自带的 scheduler 就会开始启动工作。

以一个简单的 Go 程序为例:

package main

import "fmt"

func main() {
	fmt.Println("hello world")
}

Go 程序的启动函数在 src/runtime/asm_arm64.s 的 rt0_go() 函数。

TEXT runtime·rt0_go(SB),NOSPLIT|TOPFRAME,$0
	// 初始化g0
	MOVD	$runtime·g0(SB), g

	// 初始化 m0
	MOVD	$runtime·m0(SB), R0 // 绑定 g0 和 m0
	MOVD	g, m_g0(R0)
	MOVD	R0, g_m(g)

	// 调度器初始化
	BL	runtime·schedinit(SB)

	// 创建一个新的 goroutine 来启动程序
	MOVD	$runtime·mainPC(SB), R0 // main函数入口

	// 负责根据主函数即 main 的入口地址创建可被运行时调度的执行单元goroutine
	BL	runtime·newproc(SB)

	// 开始启动调度器的调度循环
	BL	runtime·mstart(SB)

DATA	runtime·mainPC+0(SB)/8,$runtime·main<ABIInternal>(SB)    // main函数入口地址
GLOBL	runtime·mainPC(SB),RODATA,$8

该启动函数主要做了几件事:

  1. 初始化 g0 和 m0,并将二者互相绑定,m0 是程序启动后的初始线程,g0 是 m0 的系统栈代表的 G 结构体,负责其他 G 在 M 上的调度切换
  2. schedinit:进行各种运行时组件初始化工作,包括调度器与内存分配器、回收器的初始化、初始化 P 列表
  3. newproc:根据主函数即 main 的入口地址创建可被运行时调度的执行单元
  4. mstar:开始启动调度器的调度循环

Go 程序启动后的调度器主逻辑如下图所示:

4.3 调度器初始化

启动函数在初始化 g0 和 m0,并将它们绑定之后,就会调用调度器初始化函数 schedinit(),来初始化 allm 和 allp。

schedinit() 函数设置 M 的最大数量为 10000,实际中不会达到。然后分别调用 stackinit()、mallocinit()、mcommoninit()、gcinit() 函数执行栈初始化、内存分配器初始化、系统线程 M0 初始化、GC 垃圾回收器初始化。接着读取环境变量 GOMAXPROCS 并设置 P 的个数,然后调用 procresize() 函数初始化 P 列表。

// src/runtime/proc.go
func schedinit() {
	// 获取当前的 G
	gp := getg()

	// 设置机器线程数M最大为10000
	sched.maxmcount = 10000

	// 栈、内存分配器初始化
	stackinit()
	mallocinit()

	// 初始化系统线程 M0,加到 schedt 全局结构体中
	mcommoninit(gp.m, -1)

	// GC初始化
	gcinit()

	// 设置 P 的数量为 GOMAXPROCS
	procs := ncpu
	if n, ok := atoi32(gogetenv("GOMAXPROCS")); ok && n > 0 {
		procs = n
	}
	// 初始化 P 列表
	if procresize(procs) != nil {
		throw("unknown runnable goroutine during bootstrap")
	}

	......
}

其中 mcommoninit() 函数负责初始化系统线程 M0,加到 schedt 全局结构体中。

// src/runtime/proc.go
func mcommoninit(mp *m, id int64) { // id 传参 -1
	// 获取当前的 G
	gp := getg()

	lock(&sched.lock)

	if id >= 0 {
		mp.id = id
	} else {
		mp.id = mReserveID()
	}

	......

	// 记录 allm 地址
	mp.alllink = allm

	// allm = mp
	atomicstorep(unsafe.Pointer(&allm), unsafe.Pointer(mp))
	unlock(&sched.lock)
}

procresize() 函数根据传入的 P 的数量来初始化 P 列表,allp 不足时进行扩容,并释放不会用到的 P。

// src/runtime/proc.go
func procresize(nprocs int32) *p {
	// 之前的 P 数量
	old := gomaxprocs
	if old < 0 || nprocs <= 0 {
		throw("procresize: invalid arg")
	}

	// 如果 P 数量大于 allp 长度,则进行扩容
	if nprocs > int32(len(allp)) {
		lock(&allpLock)
		if nprocs <= int32(cap(allp)) { // 切片 allp 容量足够
			allp = allp[:nprocs]
		} else { // 切片 allp 容量不够,新建切片并复制原有的 P 过来
			nallp := make([]*p, nprocs)
			copy(nallp, allp[:cap(allp)])
			allp = nallp
		}

		unlock(&allpLock)
	}

	// 对增加的 P 逐个初始化
	for i := old; i < nprocs; i++ {
		pp := allp[i]
		if pp == nil {
			pp = new(p)
		}
		pp.init(i) // 初始化 P
		atomicstorep(unsafe.Pointer(&allp[i]), unsafe.Pointer(pp)) // allp[i] = pp
	}

	// 获取当前的 G
	gp := getg()
	if gp.m.p != 0 && gp.m.p.ptr().id < nprocs { // 当前 G 的 M 有 P,且 id 小于 nprocs,继续使用当前 G 的 P
		gp.m.p.ptr().status = _Prunning // 设置 P 的状态为 _Prunning
		gp.m.p.ptr().mcache.prepareForSweep()
	} else { // 否则释放当前 P 并获取 allp[0]
		if gp.m.p != 0 {
			gp.m.p.ptr().m = 0
		}
		gp.m.p = 0
		pp := allp[0]
		pp.m = 0
		pp.status = _Pidle
		acquirep(pp) // 将 allp[0] 绑定到当前 M
	}

	// 释放不会用使到的 P
	for i := nprocs; i < old; i++ {
		pp := allp[i]
		pp.destroy()
	}

	// 修建多余的 allp
	if int32(len(allp)) != nprocs {
		lock(&allpLock)
		allp = allp[:nprocs]
		unlock(&allpLock)
	}

	// 将除 allp[0] 之外的处理器 P 全部设置成 _Pidle 并加入到全局的空闲队列中
	var runnablePs *p
	for i := nprocs - 1; i >= 0; i-- {
		pp := allp[i]
		if gp.m.p.ptr() == pp {
			continue
		}
		pp.status = _Pidle // 将其他 P 状态设置为 _Pidle
		if runqempty(pp) { // 对于没有 G 本地队列的 P,放到全局空闲队列
			pidleput(pp, now)
		} else { // 否则获取一个 M 并与 P 绑定
			pp.m.set(mget())
			pp.link.set(runnablePs)
			runnablePs = pp
		}
	}

	return runnablePs
}

4.4 创建协程

在完成调度器的初始化之后,会调用 newproc() 函数来创建 G。

// src/runtime/proc.go
func newproc(fn *funcval) {
	gp := getg()
	pc := getcallerpc() // 获取调用方 PC 寄存器值,即调用方程序要执行的下一个指令地址
	systemstack(func() { // 用 g0 系统栈创建 G
		newg := newproc1(fn, gp, pc) // 调用 newproc1 获取 G 结构

		pp := getg().m.p.ptr()
		runqput(pp, newg, true) // 将新创建的 G 放入 P 的本地队列

		if mainStarted { // M 启动时唤醒新的 P 执行 G
			wakep()
		}
	})
}

newproc() 函数调用 newproc1() 函数来获取新的 G 结构体。

// src/runtime/proc.go
func newproc1(fn *funcval, callergp *g, callerpc uintptr) *g {
	mp := acquirem()
	pp := mp.p.ptr()
	newg := gfget(pp) // 从 P 的空闲队列获取一个空闲的 G
	if newg == nil { // 获取不到则创建
		newg = malg(stackMin) // 创建栈大小为 2KB 的 G
		casgstatus(newg, _Gidle, _Gdead) // 通过 CAS 的方式将 G 的状态变为 _Gdead
		allgadd(newg) // 将 _Gdead 状态的 g 添加到 allg,这样 GC 不会扫描未初始化的栈
	}

	// 计算运行空间大小,对齐
	totalSize := uintptr(4*goarch.PtrSize + sys.MinFrameSize)
	totalSize = alignUp(totalSize, sys.StackAlign)
	sp := newg.stack.hi - totalSize
	spArg := sp

	// 清理、创建并初始化 G 的运行现场
	memclrNoHeapPointers(unsafe.Pointer(&newg.sched), unsafe.Sizeof(newg.sched))
	newg.sched.sp = sp
	newg.stktopsp = sp
	newg.sched.pc = abi.FuncPCABI0(goexit) + sys.PCQuantum
	newg.sched.g = guintptr(unsafe.Pointer(newg))
	gostartcallfn(&newg.sched, fn)
	newg.parentGoid = callergp.goid
	newg.gopc = callerpc
	newg.ancestors = saveAncestors(callergp)
	newg.startpc = fn.fn

	// 将 G 的状态设置为_Grunnable
	casgstatus(newg, _Gdead, _Grunnable)

	// 生成唯一的goid
	newg.goid = pp.goidcache
	pp.goidcache++

	// 释放对 M 加的锁
	releasem(mp)

	return newg
}

4.5 调度循环

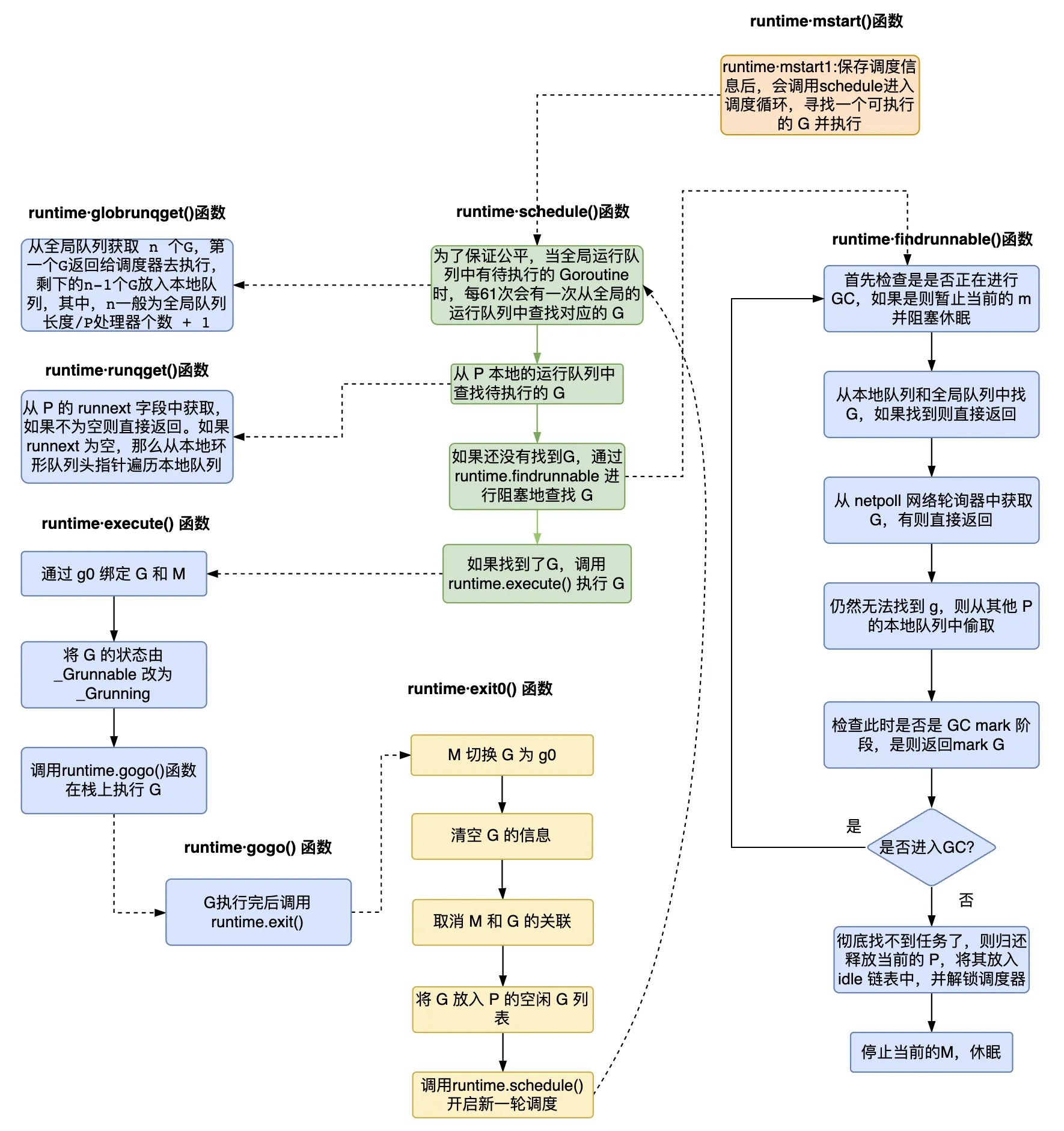
在完成调度器的初始化,以及创建了 main 函数的 G 后,紧接着将会调用 runtime.mstart() 函数启动 M 去执行 G。 runtime.mstart() 函数将调用 mstart0() 函数,然后 mstart0() 函数再调用 mstart1() 函数。

// src/runtime/proc.go
func mstart1() {
	gp := getg()

	if gp != gp.m.g0 {
		throw("bad runtime·mstart")
	}

	// 记录当前栈帧,便于其他调用复用,当进入 schedule 之后,再也不会回到 mstart1
	gp.sched.g = guintptr(unsafe.Pointer(gp))
	gp.sched.pc = getcallerpc()
	gp.sched.sp = getcallersp()

	asminit()
	minit()

	// 设置信号 handler;在 minit 之后,因为 minit 可以准备处理信号的的线程
	if gp.m == &m0 {
		mstartm0()
	}

	// 执行启动函数
	if fn := gp.m.mstartfn; fn != nil {
		fn()
	}

	// 如果当前 m 并非 m0,则要求绑定 p
	if gp.m != &m0 {
		acquirep(gp.m.nextp.ptr())
		gp.m.nextp = 0
	}
	// 开始调度循环,永不返回
	schedule()
}

mstart1() 函数最后会调用 schedule() 函数,开始调度循环。

以下是 schedule() 函数的执行流程示意图。

// src/runtime/proc.go
func schedule() {
	mp := getg().m
	if mp.locks != 0 {
		throw("schedule: holding locks")
	}

	pp := mp.p.ptr()
	pp.preempt = false

	// 阻塞等待找到可用的 G
	gp, inheritTime, tryWakeP := findRunnable()

	// 获取到 G 后,如果 M 是自旋状态,则将状态重置为非自旋状态
	if mp.spinning {
		resetspinning()
	}

	// 如果当前的 G 是一个非普通的协程,如 GC 或者 tracereader,唤醒另一个 P 来调度 G
	if tryWakeP {
		wakep()
	}

	// 执行 G
	execute(gp, inheritTime)
}

// src/runtime/proc.go
func findRunnable() (gp *g, inheritTime, tryWakeP bool) {
	mp := getg().m

top:
	pp := mp.p.ptr()
	if sched.gcwaiting.Load() { // 如果正在 GC,则休眠当前的 M
		gcstopm()
		goto top
	}

	now, pollUntil, _ := checkTimers(pp, 0)

	// 为了保证公平性,每 61 次就检查一次全局队列,尝试从中取 G
	if pp.schedtick%61 == 0 && sched.runqsize > 0 {
		lock(&sched.lock)
		gp := globrunqget(pp, 1)
		unlock(&sched.lock)
		if gp != nil {
			return gp, false, false
		}
	}

	// 尝试从 P 的本地队列中取 G
	if gp, inheritTime := runqget(pp); gp != nil {
		return gp, inheritTime, false
	}

	// 尝试从全局队列中取 G
	if sched.runqsize != 0 {
		lock(&sched.lock)
		gp := globrunqget(pp, 0)
		unlock(&sched.lock)
		if gp != nil {
			return gp, false, false
		}
	}

	// 尝试从 netpoll 网络轮询器中获取 G
	if netpollinited() && netpollWaiters.Load() > 0 && sched.lastpoll.Load() != 0 {
		if list := netpoll(0); !list.empty() { // non-blocking
			gp := list.pop()
			injectglist(&list)
			casgstatus(gp, _Gwaiting, _Grunnable)
			if traceEnabled() {
				traceGoUnpark(gp, 0)
			}
			return gp, false, false
		}
	}

	// 如果 M 处于自旋状态,从其他 P 偷取 G
	// 偷取的数量是忙碌 P 数量的一半
	if mp.spinning || 2*sched.nmspinning.Load() < gomaxprocs-sched.npidle.Load() {
		if !mp.spinning {
			mp.becomeSpinning()
		}

		gp, inheritTime, tnow, w, newWork := stealWork(now)
		if gp != nil {
			// Successfully stole.
			return gp, inheritTime, false
		}
		if newWork {
			// There may be new timer or GC work; restart to
			// discover.
			goto top
		}

		now = tnow
		if w != 0 && (pollUntil == 0 || w < pollUntil) {
			// Earlier timer to wait for.
			pollUntil = w
		}
	}

	// 无事可做且处在 GC mark 阶段,则扫描标记对象为黑色
	if gcBlackenEnabled != 0 && gcMarkWorkAvailable(pp) && gcController.addIdleMarkWorker() {
		node := (*gcBgMarkWorkerNode)(gcBgMarkWorkerPool.pop())
		if node != nil {
			pp.gcMarkWorkerMode = gcMarkWorkerIdleMode
			gp := node.gp.ptr()
			casgstatus(gp, _Gwaiting, _Grunnable)
			if traceEnabled() {
				traceGoUnpark(gp, 0)
			}
			return gp, false, false
		}
		gcController.removeIdleMarkWorker()
	}

	// 放弃 P 之前,给 allp 做一个快照
	allpSnapshot := allp
	idlepMaskSnapshot := idlepMask
	timerpMaskSnapshot := timerpMask

	// 归还 P 并加锁
	lock(&sched.lock)
	if sched.gcwaiting.Load() || pp.runSafePointFn != 0 {
		unlock(&sched.lock)
		goto top
	}
	if sched.runqsize != 0 {// 全局队列中又发现了任务,则返回
		gp := globrunqget(pp, 0)
		unlock(&sched.lock)
		return gp, false, false
	}
	if !mp.spinning && sched.needspinning.Load() == 1 {
		mp.becomeSpinning()
		unlock(&sched.lock)
		goto top
	}
	if releasep() != pp { // 归还 P
		throw("findrunnable: wrong p")
	}
	now = pidleput(pp, now) // 将 p 放入 idle 链表
	unlock(&sched.lock)

	// M 变为非自旋
	wasSpinning := mp.spinning
	if mp.spinning {
		mp.spinning = false
		if sched.nmspinning.Add(-1) < 0 {
			throw("findrunnable: negative nmspinning")
		}

		// 再次检查所有的 runqueue
		pp := checkRunqsNoP(allpSnapshot, idlepMaskSnapshot)
		if pp != nil {
			acquirep(pp)
			mp.becomeSpinning()
			goto top
		}

		// 再次检查 idle-priority GC work
		pp, gp := checkIdleGCNoP()
		if pp != nil {
			acquirep(pp)
			mp.becomeSpinning()

			// Run the idle worker.
			pp.gcMarkWorkerMode = gcMarkWorkerIdleMode
			casgstatus(gp, _Gwaiting, _Grunnable)
			if traceEnabled() {
				traceGoUnpark(gp, 0)
			}
			return gp, false, false
		}

		// 最后检查 timer creation
		pollUntil = checkTimersNoP(allpSnapshot, timerpMaskSnapshot, pollUntil)
	}

	// 再次检查 netpoll 网络轮询器
	if netpollinited() && (netpollWaiters.Load() > 0 || pollUntil != 0) && sched.lastpoll.Swap(0) != 0 {
		lock(&sched.lock)
		pp, _ := pidleget(now)
		unlock(&sched.lock)
		if pp == nil {
			injectglist(&list)
		} else {
			acquirep(pp)
			if !list.empty() {
				gp := list.pop()
				injectglist(&list)
				casgstatus(gp, _Gwaiting, _Grunnable)
				if traceEnabled() {
					traceGoUnpark(gp, 0)
				}
				return gp, false, false
			}
			if wasSpinning {
				mp.becomeSpinning()
			}
			goto top
		}
	} else if pollUntil != 0 && netpollinited() {
		pollerPollUntil := sched.pollUntil.Load()
		if pollerPollUntil == 0 || pollerPollUntil > pollUntil {
			netpollBreak()
		}
	}
	stopm() // 没有找到任何工作,暂停当前 M
	goto top
}

// src/runtime/proc.go
func execute(gp *g, inheritTime bool) {
	mp := getg().m

	// 给 G 的字段赋值
	mp.curg = gp
	gp.m = mp
	casgstatus(gp, _Grunnable, _Grunning) // 用 CAS 的方式修改状态
	gp.waitsince = 0
	gp.preempt = false
	gp.stackguard0 = gp.stack.lo + stackGuard
	if !inheritTime {
		mp.p.ptr().schedtick++
	}

	// 执行 G
	gogo(&gp.sched)
}

schedule() 函数先阻塞等待找到一个可用的 G,然后执行这个 G,以此循环往复。

通过调用 findRunnable() 函数找到可用的 G,主要工作有:

  1. 检查是否在 GC,如果是则休眠当前 M
  2. 尝试从 P 的本地队列中取 G 返回
  3. 尝试从全局队列中取 G 返回
  4. 尝试从 netpoll 网络轮询器中获取 G 返回
  5. 尝试从其他 P 的本地队列偷取 G 返回
  6. 如果实在找不到可用的 G,则做一些额外的检查工作,将 P 放回空闲的 P 列表,停止当前 M

runqget() 函数从本地队列获取 G,globrunqget() 函数从全局队列获取 G。

// src/runtime/proc.go
func runqget(pp *p) (gp *g, inheritTime bool) {
	// 如果 runnext 不为空,直接获取返回
	next := pp.runnext
	if next != 0 && pp.runnext.cas(next, 0) {
		return next.ptr(), true
	}

	// 从本地队列头指针遍历本地队列
	for {
		h := atomic.LoadAcq(&pp.runqhead)
		t := pp.runqtail
		if t == h { // 本地队列为空
			return nil, false
		}
		gp := pp.runq[h%uint32(len(pp.runq))].ptr()
		if atomic.CasRel(&pp.runqhead, h, h+1) { // cas-release, commits consume
			return gp, false
		}
	}
}

// src/runtime/proc.go
func globrunqget(pp *p, max int32) *g {
	// 如果全局队列中没有 G 直接返回
	if sched.runqsize == 0 {
		return nil
	}

	// 全局队列长度处以 P 的数量,避免拿太多
	n := sched.runqsize/gomaxprocs + 1
	if n > sched.runqsize {
		n = sched.runqsize
	}
	if max > 0 && n > max {
		n = max
	}
	if n > int32(len(pp.runq))/2 {
		n = int32(len(pp.runq)) / 2
	}

	// 全局队列减去拿走的 G
	sched.runqsize -= n
	// 从全局队列取出一个 G 返回
	gp := sched.runq.pop()
	n--
	for ; n > 0; n-- { // 其余要从全局队列取出的 G 放入 P 的本地队列
		gp1 := sched.runq.pop()
		runqput(pp, gp1, false)
	}
	return gp
}

然后调用 execute() 函数来执行 G,这里做的工作有:

  1. 给 G 的字段赋值,其中的状态是以 CAS 的方式进行修改的
  2. 调用 gogo() 函数执行 G,在其中执行完 G 后将调用 runtime.goexit() 退出,在结尾再次调用 runtime.schedule() ,进入下一次调度循环

这里简单介绍一下 CAS(Compare And Swap),传入三个参数,分别是原有值、旧值和新值,Go 实现了判断一个值是否等于旧值,如果相等就将其赋值新值的原子操作。CAS 是一种无锁的方式,当多个线程尝试使用共享数据时,CAS能够检测到其他线程是否已经改变了这个数据。在 execute() 函数中,以 CAS 的方式修改 G 的状态,从 _Grunnable 改为 _Grunning,在一个循环中一直以 CAS 的方式判断,当状态是 _Grunnable 时则通过原子操作修改状态并返回,否则继续循环。

5. 参考