由于工作上负责对接腾讯广告,通过接入腾讯广告来管理广告投放和效果数据的收集、展示,因此对腾讯广告整理了这篇文章,简要介绍腾讯广告是什么,它有什么能力,我们又该如何使用它。

1. 腾讯广告简介

腾讯广告,原称广点通,由于它属于腾讯的广告营销服务线(AMS)有时我们也称它为AMS。腾讯广告是腾讯推出的广告平台,为广告主提供在腾讯自家的应用(如微信、腾讯视频等)的广告位中投放广告的能力,同样身为广告平台的还有字节跳动的巨量引擎(在今日头条、抖音等应用投放广告)、百度、快手等,都是依托于自家的应用流量,以提供广告投放。

1.1 投放应用

腾讯广告支持投放广告的应用主要有以上:微信、QQ、腾讯视频、腾讯新闻、腾讯看点、腾讯音乐、腾讯游戏、优量汇。每个应用又提供了不同的广告形式和广告版为,供广告主选择最合适的,进行广告投放。

1.1.1 微信

在微信上可以投放的广告有朋友圈广告、公众号广告、小程序广告这三种。我们平时在使用微信的时候,经常可以看到这三种形式的广告。

1.1.2 QQ

QQ上有手机QQ广告、QQ空间广告这两种形式。

1.1.3 腾讯视频

腾讯视频有闪屏、前贴片、信息流大图等版位可供广告投放展示选择。

1.1.4 常见广告版位

腾讯看点、优量广告、腾讯音乐支持的版位和腾讯视频较为相似,不再一一赘述。总结常见的广告版位有这么几种:

  1. 闪屏:在刚打开APP时弹出的开屏广告,用户点击可以跳转到广告页面,或者几秒钟后进入应用。
  2. 前贴片:以短视频的形式嵌入到播放的视频的前面几秒。
  3. 信息流:在信息流APP中,将广告以原生形式混入信息流内容中,成为其中一个内容,一半还会有个"广告"等字样区别于其他普通的信息流。
  4. 横幅:广告固定展示在APP页面的最上面或最下面一条内容。
  5. 激励视频:播放一段视频,一定时间之后才可关闭,有时候看完激励视频可以获得游戏道具等奖励。
  6. 视频暂停大图:播放视频暂停时,就会在画面中间弹出广告,恢复播放后又消失了。
  7. 内容页:在文章底部融入广告内容展示。

具体的各个应用以及支持的广告形式和广告版位可以在帮助文档中详细查看:

https://e.qq.com/ads/helpcenter/detail?cid=2228&pid=4655

1.2 广告投放

腾讯广告投放管理平台(AD.QQ.COM),是为广告主提供的一站式广告投放系统,可触达腾讯生态包括微信朋友圈、微信公众号与小程序、QQ、腾讯信息流、腾讯音乐、腾讯新闻与腾讯视频、优量汇等全域流量,同时,通过广告管理、报表、资产等多种能力,帮助广告主实现营销推广的目标。

广告主在腾讯广告进行广告投放,主要分为三个部分:

  1. 开通账户:如何开通系统账户以及分配角色。
  2. 广告上新:创建一条广告的标准化流程,以及如何通过工具生产和管理投放所需的物料。
  3. 广告优化:广告投放后可通过哪些能力分析广告效果以及进行优化操作。

1.2.1 投放账户

腾讯广告投放账户的多账户管理是通过商务管家来完成的,通过商务管家可以实时、全面的跟踪管理的广告账号投放效果数据,通过免登陆功能进入投放端进行广告投放优化,共享投放的素材、人群包、落地页等资产数据。

1.2.2 广告创建

创建一条完整的广告由创建推广计划、设置广告、设置创意组成。

设置推广计划:计划类型(展示广告计划、搜索广告计划),推广目标(线上商品、应用、网页等),日预算,名称。

设置广告:渠道包,广告版位(朋友圈、公众号、QQ、腾讯新闻等),定向,排期与出价出价,名称。

设置创意:创意形式,素材,创意组件,跳转URL。

1.2.3 广告创建流程概念

推广目标

推广的产品形态,如商品推广、应用推广(iOS应用、Android应用、PC应用),公众号推广、网页推广、门店推广等。

定向

指定要投放或者要排除的用户的属性集合,投放广告选择合适的定向,可以控制什么用户看得到这条广告,什么用户看不到。属性可以是年龄、性别、设备、消费水平、设备品牌型号、地理位置等,还可以设置人群包直接指定用户群。

售卖策略

不同的广告版位支持不同的售卖规则,售卖方式包含以下几种:

  • CPC:按每次点击付费
  • CPM:按每千次曝光付费
  • CPA:按每次下载付费
  • oCPC:以点击计费的智能出价。选择特定优化目标,并提供期望平均转化成本后,系统预估每一次展示的转化价值,自动出价,按照点击扣费。
  • oCPM:以展示计费的智能出价。选择特定优化目标,并提供期望平均转化成本后,系统预估每一次展示的转化价值,自动出价,按照展示扣费。

1.2.4 数据分析

数据报表有不同的口径区别,报表口径旨在向您展示不同统计视角下的报表结果,帮助您通过不同的评估视角,了解广告的表现效果。目前平台支持:广告播放、数据上报、激活时间三种报表口径。同一天的报表数据会因不同的报表口径产生差异。

以一条典型的广告转化链路来看,用户的每一个行为都有对应的时间,例如广告曝光的时间、激活发生的时间,这些行为归因到广告上之后,在不同口径的报表下,该行为会统计到不同日期的报表中去。

数据中心通过组合各种维度的查询,通过趋势图、柱状图、饼图等多种图形化或报表形式,及时、直观地掌握投放效果情况。

1.2.5 转化归因

转化归因承载了客户接收数据(点击监测)、客户上报数据(上报行为、上报方式等)、平台归因(归因方式)以及投放对应的标的物、优化目标等概念,是打通数据和投放的重要模块。

2. 控制台

打开控制台链接:https://ad.qq.com/worktable/#/

登录之后可以看到名下的几个投放账户。

在资产授权页面,可以在账号间进行创意素材、人群包、落地页等的夸张户授权。

点进其中一个账号的投放平台页面。

在推广页面可以看到账号下的推广计划、广告、广告创意、商品、关键词的配置和数据的报表。

在报表页面可以看到各个维度下指定时间范围和口径的数据报表。

在资产页面,可以查看账号拥有的图片视频素材、商品广告、门店管理等内容。

在工具页面中,有转化归因、点击检测、创意中心、各种落地页等辅助平台和工具。

3. 开发文档

腾讯广告可以通过API和SDK的方式访问,进行广告创建和投放、资产管理、效果数据的获取等。

开发文档地址:https://developers.e.qq.com/docs/start

接口清单:https://developers.e.qq.com/docs/api/apilist

所有支持的接口都可以在这里搜索得到。

最新动态:https://developers.e.qq.com/news

最好定时地关注这一块的更新内容,对于新接口的增加或旧接口的下线都需要提前做出适配处理。

腾讯广告同时还支持PHP、Java、Go三种语言的SDK接入使用。

3.1 入门

3.1.1 授权认证

Token是在Marketing API操作指定账号的身份凭证,操作特定账号时,需要使用账号对开发者应用进行授权,来获取access_token和refresh_token。account_token是对账号调用接口时的凭证,默认有效期24小时。refresh_token是刷新access_token的凭证,用于获取新的access_token,默认有效期30自然日,每次刷新access_token的操作可自动刷新refresh_token有效期的起始计算时间。所有接口的调用在参数中传递access_token(授权令牌)来进行身份认证和鉴权,系统则会校验access_token有效、接口调用配额未用完、接口调用频次未超限,才会根据请求做出响应。

通过 OAuth 2.0 获得 access_token 的流程如下:

  • 通过 OAuth 2.0 认证获得 authorization_code
  • 使用 authorization_code 获得 access_token 和 refresh_token,接口地址为 https://api.e.qq.com/oauth/token
  • 在 refresh_token 有效期内,用 refresh_token 通过 oauth/token 接口刷新 access_token
  • 如果 refresh_token 失效,需要重新通过 OAuth 2.0 获得新的 access_token 和 refresh_token

获取 Authorization Code 请求地址为:https://developers.e.qq.com/oauth/authorize

获取或刷新 Access Token 请求地址为:https://api.e.qq.com/oauth/token

3.1.2 术语介绍

术语 名称 描述
agency 代理商 为广告主投放并管理广告的代理机构。通过代理商创建帐号的广告主称之为子客,未通过代理商创建帐号的广告主称之为直客。
account 客户帐号 通过腾讯广告平台开展推广业务的客户,包括代理商、直客、子客三种类型。每个客户在腾讯广告平台上可能有一个或多个帐号,每个帐号对应唯一的 account_id。仅广告主帐号(直客以及子客)才能投放广告。
developer 开发者 开发者可以是客户(代理商、直客、子客)本人,也可以是第三方的技术公司。
client_id 应用程序id 应用程序可以是网站、PC应用、手机应用,如广告客户自有的内部系统、广告代理商的 Trading Desk 系统。
client_secret 应用程序密钥 每个应用程序对应的密钥,在开发者创建的应用程序被审批通过时由系统分配。用于在 Marketing API 的鉴权认证过程中获得调用API的 access_token。每个应用程序对应唯一的 client_secret。
access_token 授权令牌 Marketing API 每次接口调用中用于鉴别权限的参数。
DMP 腾讯广告数据管理平台 通过开放丰富的数据能力,为合作方提供智能化的人群画像分析,打破数据孤岛,分享数据红利,提升行业整体价值。

3.1.3 业务流程

3.1.4 请求

Marketing API 请求URL约定了使用的协议、域名、模块、版本、资源及动作:其中协议使用HTTPS,版本号为当前最新版本号 v1.1,<RESOURCE_NAME>/<RESOURCE_ACTION>即接口请求路径。

https://api.e.qq.com/<API_VERSION>/<RESOURCE_NAME>/<RESOURCE_ACTION>

根据具体接口的要求设置 HTTP Method为 GET或POST。

接口调用频次

目前 custom_audience_files/add 及 custom_tag_files/add 两个接口对每个应用程序都有调用天频次限制,每个应用程序调用每个接口都有分钟频次限制,不同应用登记的调用次数不同。达到限制后需要暂停调用,5分钟后自动恢复正常。

请求通用参数

  • access_token:授权令牌。
  • timestamp:当前的时间戳,单位为秒,允许客户端请求最大时间误差为300秒。
  • nonce:随机字串标识,不超过32个字符,由调用方自行生成,需保证全局唯一性。

所有get接口可用fields字段指定返回哪些字段的列表,否则返回当前接口返回字段的默认值。

请求示例

get请求获取推广计划

curl 'https://api.e.qq.com/v1.1/campaigns/get?access_token=<ACCESS_TOKEN>&timestamp=<TIMESTAMP>&nonce=<NONCE>' \
    -H 'Content-Type: application/json' \
    -d 'account_id=51959'
    -d 'fields=[campaign_id,campaign_name,campaign_type, daily_budget]'

post请求创建推广计划

curl 'https://api.e.qq.com/v1.1/campaigns/add?access_token=<ACCESS_TOKEN>&timestamp=<TIMESTAMP>&nonce=<NONCE>' \
    -H 'Content-Type: application/json' \
    -d '{
        account_id: 51959,
        campaign_name: test,
        campaign_type: CAMPAIGN_TYPE_NORMAL,
        daily_budget: 10000,
        promoted_object_type,PROMOTED_OBJECT_TYPE_APP_IOS
    }'

3.1.5 应答

响应数据结构如下:

应答流程如下:

3.2 账号管理

包括推广帐号的资料查询和修改、帐号余额及今日实时消耗、帐号资金流水查询等功能。代理商可以开通新的推广帐号,并在代理商帐号及子客户的推广帐号之间进行资金划转。

广告账号又称为广告主(advertiser),即一个腾讯广告投放广告的账号单位。

广告账号 advertiser 支持以下接口:

  • 添加子客
  • 更新广告主信息
  • 查询广告主信息
  • 查询商务管家账号下的广告主
  • 查询商务管家或同主体下广告主

资质 qualification,支持增删改查操作。

资金账户 fund,支持资金账户信息、余额消耗、流水明细等获取,代理商和子客间转账等操作。

3.3 营销资产

推广目标 promoted_objects 是指对应推广的app、网页等应用,推广目标id在推广目标类型为iOS或Android app时通常指app store id 或者应用宝id,支持创建更新获取操作,以及获取渠道包。

落地页 pages 是广告点击后跳转的网页,支持查询列表、获取模版、创建和删除落地页等操作。

图片 images 支持增删改查操作。

视频 videos 支持增删改查操作。

品牌形象 brand 指应用的icon,是一个正方形图片,支持创建和获取操作。

商品库 product_catalogs 支持商品库创建获取,商品创建获取等操作。

微信原生页 wechat_pages 是在微信投放广告点击后的落地页,支持创建删除获取操作。

资产授权 asset_permissions 指多个账号间资产使用权限的授权,支持权限授予回收确认等操作。

朋友圈头像昵称跳转页 profiles 是朋友圈投放广告的头像点击后的跳转页面,支持创建删除获取操作。

3.4 广告管理

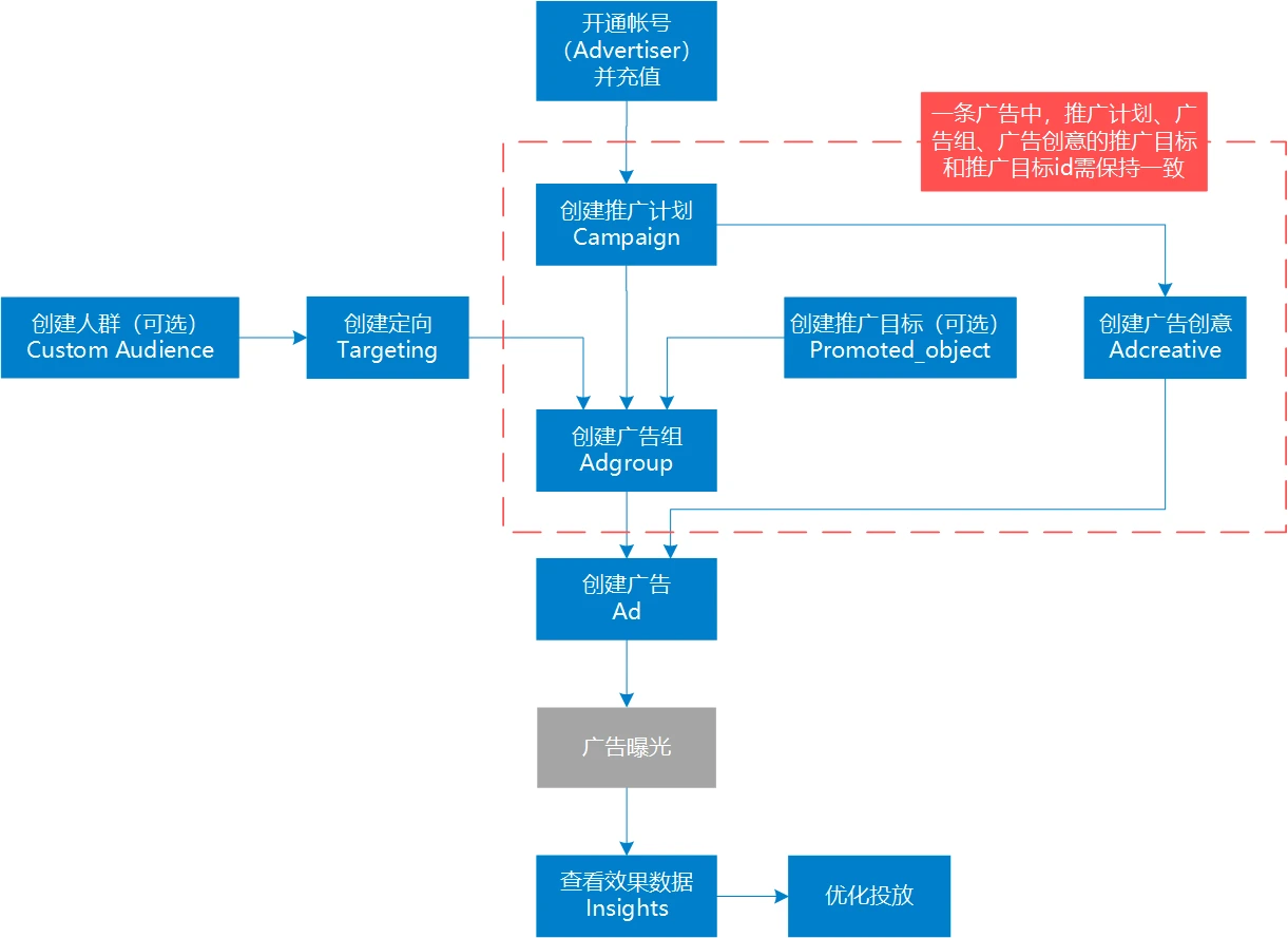
腾讯广告的广告层级如下,账号下依次是推广计划campaign、广告主adgroup、广告ad,其中广告创意的很多信息被抽离出来广告创意adcreative。

3.4.1 推广计划

推广计划 campaign 是指一系列共享相同营销主题和预算的广告集合。

可以设置推广目标、日预算、投放速度等设置。

支持增删改查操作。

3.4.2 广告组

广告组 adgroup 是推广计划下的单元,是广告投放设置最丰富的一级。

包含投放日期时间、具体推广目标、投放广告版位、出价方式和金额、计费方式、优化目标、广告定向条件、转化id、智能投放等信息。

支持增删改查操作。

3.4.3 广告

广告 ad 是广告组和广告创意的组合,最广告投放最小层级。

包括开关状态、曝光点击监控地址等设置。

支持增删改查操作。

3.4.4 广告创意

广告创意 adcreative 由创意形式、创意元素、广告版位等多个属性组成。

创意设置一个广告创意包含什么元素、对应哪种广告版为、使用的视频图片素材文案等信息。创意元素跟不同的创意形式相关,通过创意形式查询接口获取并拼装生成,也可以在创意形式查询工具中查询:https://developers.e.qq.com/docs/tools/adcreative_template

支持增删改查操作。

3.4.5 动态创意

动态创意 dynamic_creative 是设置多种图片、视频、文案等元素,系统自动组合出所有创意。

在创建一个动态创意后,创建广告组使用该动态创意id,系统会自动根据所有组合,创建出对应广告创意和广告。并且动态创意在由一个广告组使用后,不能再被其他广告组使用。通过创意形式查询接口获取并拼装生成。

支持创建更新获取操作。

3.4.6 定向

定向 targeting 是将各种特征和行为标签组合的设置,可以被多个广告组使用。

特征标签包含:地理位置、年龄、性别、用户状态、用户行为、设备、天气、定向或排除人群等。

支持增删改查以及分享的操作。

3.4.7 批量操作

批量操作包含了广告主、推广计划、广告组、广告等的批量修改操作,以及异步任务相关接口。

3.5 数据洞察

提供广告数据洞察和人群画像洞察等能力。通过广告洞察分析数据,可以实时监控广告投放效果并进行优化,还可以进一步了解您的广告受众分布。通过对人群画像维度洞察,可以了解您基于人群管理模块创建的目标人群的特征分布情况,便于您更好的优化广告创意,指导营销策略,为进一步制定投放提供参考依据。

获取日报表和获取小时报表提供了获取制定日期范围内的天粒度或小时粒度的数据报表,数据包含消耗金额、曝光点击注册量、留存人数、付费人数金额等。报表类型级别可选账号级别、计划级别、广告组级别、广告级别、素材级别、创意形式级别等,以不同的维度汇总数据。时间口径可以选择请求时间口径、上报时间口径、激活时间口径,控制数据统计的口径。

还支持获取定向标签报表、获取落地页报表等接口。

3.6 人群管理

客户人群 custom_audience 是指一批用户的设备号,以用于定向或者排除以创建广告投放,支持增删改查操作。

还涉及人群的数据文件创建和获取接口、人群覆盖数预估接口、人群授权接口等。

3.7 投放辅助工具

创意形式 adcreative_template 指不同投放版位、推广目标下的创意中创意元素的拼装规则。支持创意形式列表和详情查询操作。

转化 conversion 整合了上报方式、归因方式、监控链接、优化目标等设置,用于广告组创建时指定。支持新增和获取操作。

3.8 附录

返回码:https://developers.e.qq.com/docs/reference/errorcode?version=1.3&_preview=1

枚举值:https://developers.e.qq.com/docs/reference/enum?version=1.3&_preview=1

参考